Fig. 2
From: Annexin A11 aggregation in FTLD–TDP type C and related neurodegenerative disease proteinopathies

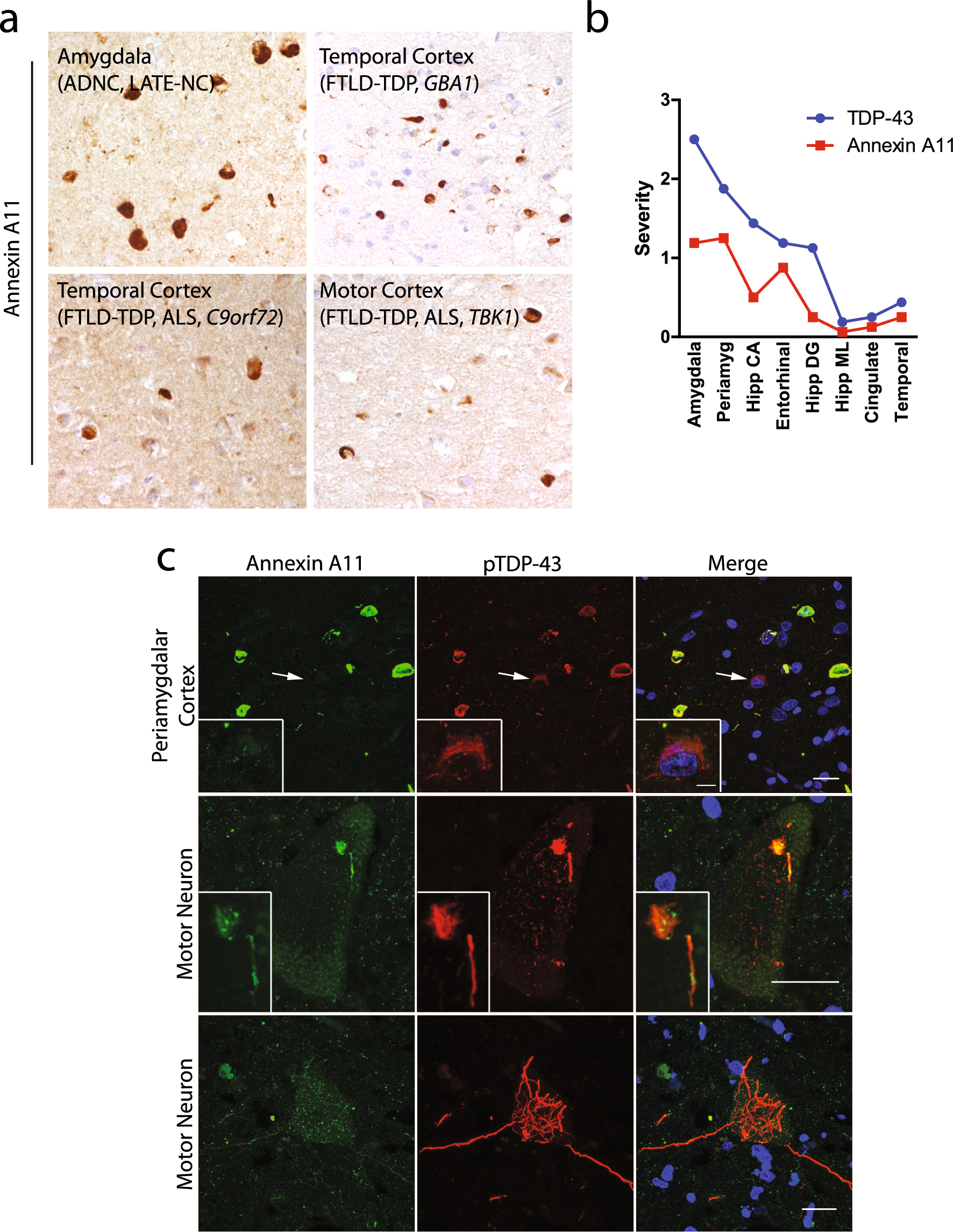
Spectrum of annexin A11 aggregation in TDP-43 proteinopathies. Annexin A11 pathology paralleled the morphology of the TDP-43 inclusions present in each disease. a In LATE-NC (upper row, left), annexin A11 inclusions were observed as globular NCIs or small neurites (case #11). In a case of FTLD-TDP Type A with GBA p.N409S (upper row, right), there were abundant compact NCIs in the superficial layers of the cortex (case #3). In a Type B case with a C9orf72 expansion (lower row, left), annexin A11 positive NCIs in superficial and deep layers of the cortex were noted (case #4). In a TBK1 variant (lower row, right), annexin A11 positive crescent-shaped and ring-like NCIs were apparent (case #6; scale bar = 50 µm). b Distribution of annexin A11 inclusions closely matched the distribution of TDP-43 inclusions in LATE-NC but was typically less severe. Shown is the average semi-quantitative regional aggregate burden from all annexin A11 positive LATE-NC cases (cases #8–15). c Double immunofluorescence against annexin A11 and TDP-43 reveals co-localization of the two proteinopathies in the cerebrum (case #7, upper row) and occasional comingling within motor neurons (middle row), although motor neuron aggregates in ALS were often TDP-43 positive and annexin A11 negative (lower row). Scale bar = 20 µm, insert 5 µm