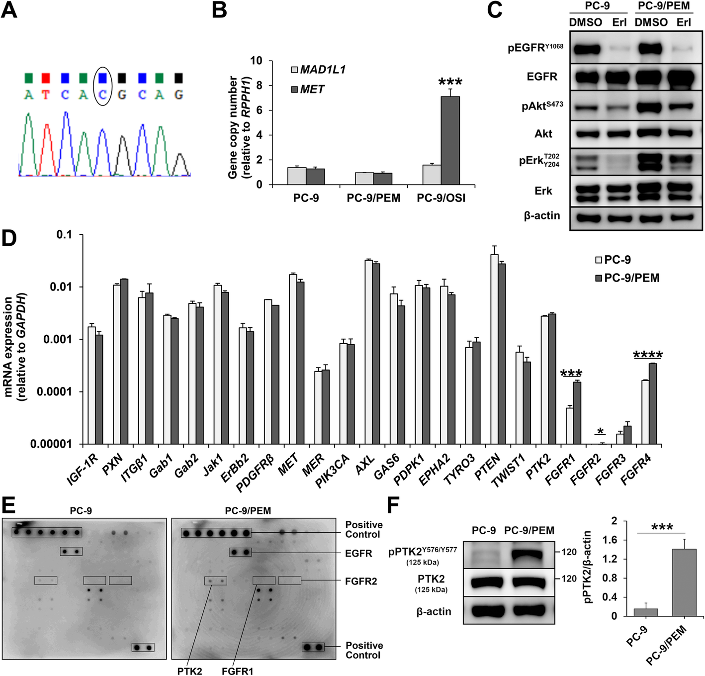
Fig. 2

PC-9/PEM exhibits PTK2 hyperphosphorylation. a Direct sequencing chromatogram at the T790 site of EGFR in PC-9/PEM. b Copy number quantification of genomic DNA extracted from PC-9, PC-9/PEM, and PC-9/OSI. MET or MAD1L1 copy numbers relative to RPPH1 copy number are shown. MAD1L1 was the negative control. Data are means (SD), n = 3. ***, P < 0.001 by Student’s t-test. c Immunoblots of the phosphorylated and total levels of the indicated proteins in PC-9 and PC-9/PEM cells treated with 1 μM erlotinib (Erl) or DMSO for 96 h. d Expressions of the indicated genes in PC-9 and PC-9/PEM cells. Data are means (SD), n = 3. *, P < 0.05, ***, P < 0.001, ****, P < 0.0001 by Student’s t-test. e Phosphorylation array analysis of 71 phosphorylated human receptor tyrosine kinases extracted from PC-9 and PC-9/PEM cells. f Representative immunoblots of phosphorylated and total PTK2 in PC-9 and PC-9/PEM cells and the ratio of phosphorylated PTK2 to β-actin. Data are means (SD), n = 3. ***, P < 0.001 by Student’s t-test