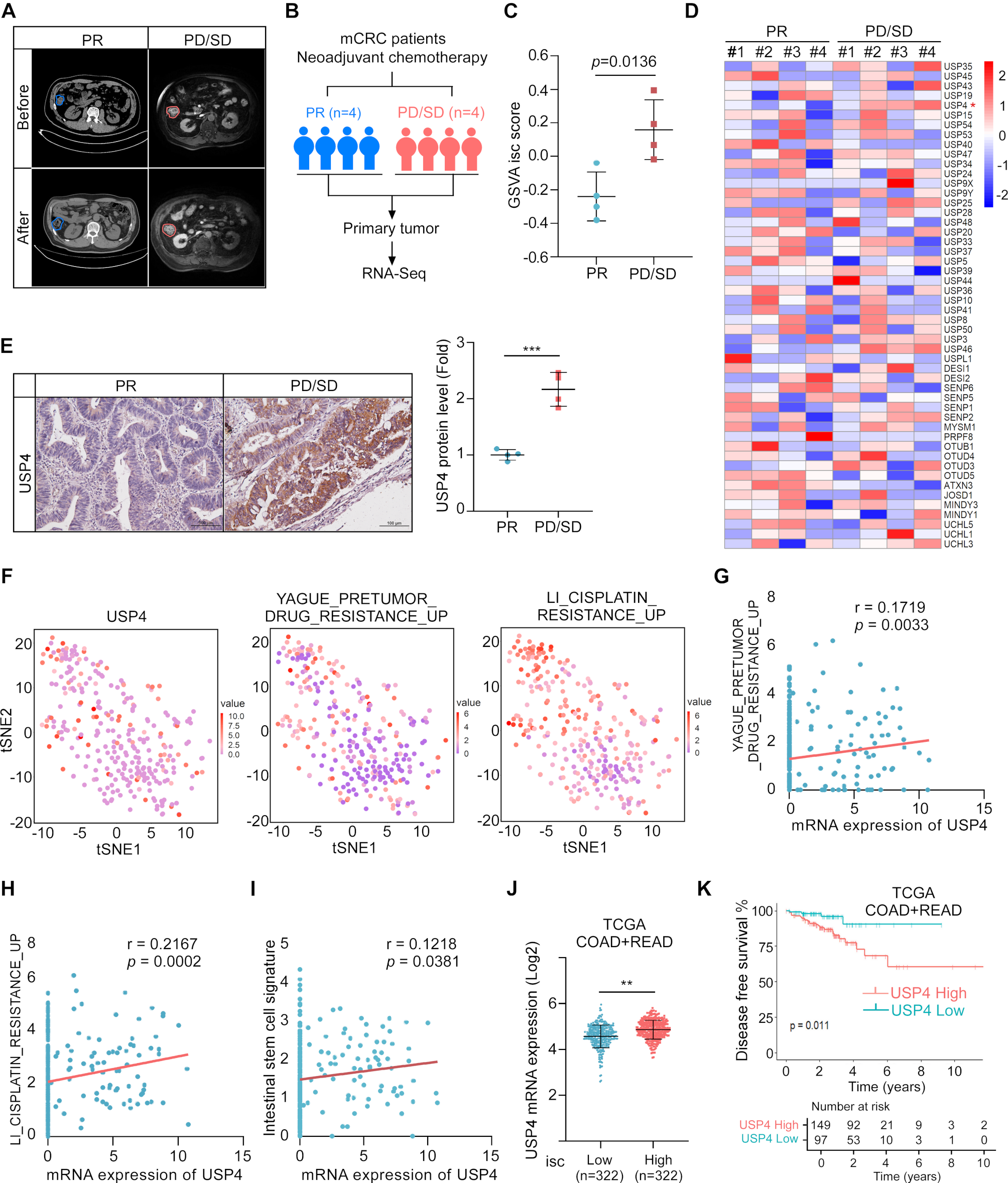
Fig. 1

The expression of USP4 is associated with stemness and poor prognosis in CRC. (A) Representative images of CRC patients, as detected by MR/CT, before or after neoadjuvant chemotherapy. Blue circles indicate tumors in patients with partial response (PR). Red circles indicate tumors in patients with progressive disease (PD) or stable disease (SD). (B-D) RNA-seq analysis was performed on primary tumors from CRC patients (B). Gene Set Variation Analysis (GSVA) of RNA expression data revealed an enrichment of the intestinal stem cell (ISC) signature [29] in PD/SD samples (C). A heatmap of gene expression was generated based on mRNA levels [Log2 (TPM + 1)] of deubiquitinases in PR and PD/SD samples. The transcript expression of USP4 was significantly higher in PD/SD samples (D), *p < 0.05. (E) USP4 expression was analyzed by immunohistochemistry (IHC) in human CRC samples. Protein levels of USP4 were significantly higher in PD/SD tumor tissues compared to others. Quantitative data are presented as means ± SD, with ***p < 0.001. (F-I) Single-cell transcriptome analyses revealed the expression pattern of USP4 and its association with the drug resistance signature (F). Spearman correlation analyses indicated a positive correlation between USP4 and these signaling pathways [29, 32, 33] (G-I). Dimensionality reduction and expression data were downloaded from the CancerSEA database [67]. (J) The mRNA expression of USP4 in the TCGA (COAD and READ) database was analyzed based on high or low risk of the ISC signature. USP4 expression was significantly elevated in the high-risk ISC signature group (**p < 0.01). (K) Kaplan-Meier survival curves for TCGA COAD and READ cohorts were stratified based on USP4 mRNA expression levels. High USP4 expression was associated with poorer disease-free survival in colorectal cancer (CRC)