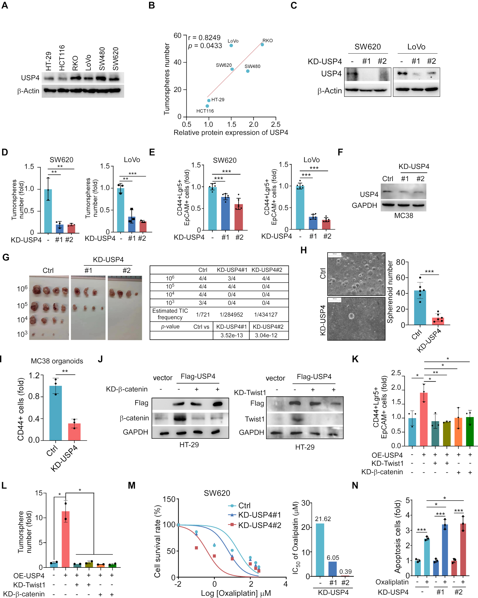
Fig. 2

USP4 promotes CSC features and resistance to oxaliplatin in CRC cells. (A) Western blotting was performed to assess the protein expression of USP4 in HT-29, RKO, SW480, HCT116, LoVo, and SW620 cells. USP4 levels were significantly upregulated in RKO, LoVo, SW480, and SW620 cells compared to HT-29 and HCT116 cells. (B) The correlation between USP4 expression and the number of tumorspheres in CRC cells was analyzed using Pearson’s correlation. The analysis showed that USP4 protein expression was positively correlated with tumorsphere formation. (C) USP4 was stably knocked down in LoVo and SW620 cells, and this was confirmed by western blotting. The disruption of USP4 expression in these cells was successful. (D) The number of tumorspheres was quantified in stable LoVo and SW620 cell lines USP4 knockdown significantly reduced tumorsphere formation in both LoVo and SW620 cells. Mean ± SD, n = 3, **p < 0.01, ***p < 0.001. (E) The analysis and quantification of CD44+Lgr5+EpCAM+ cells in LoVo and SW620 stable cell lines were performed using flow cytometry. Mean ± SD, n = 6, ***p < 0.001. (F) CRISPR/Cas9-mediated USP4 knockdown in MC38 cells was confirmed by Western blotting. (G) MC38 cells were subcutaneously injected into nude mice at varying cell dilutions to assess tumor formation. The frequency of tumor-initiating cells (TIC) was determined using the ELDA analysis tool (available at https://bioinf.wehi.edu.au/software/elda/) (H-I) Organoids derived from MC38 and MC38-KD-USP4 xenografts were analyzed for spheroid formation (H) and CD44 expression (I) using spheroid counting and flow cytometry. USP4 knockdown significantly decreased both the number of spheroids and the proportion of CD44+ cells. (J) HT-29 cells stably overexpressing Flag-USP4 were subjected to CRISPR/Cas9-mediated stable knockdown of β-catenin or Twist1. The expression of Flag, β-catenin, and Twist1 was confirmed by western blot analysis. (K) The population of CD44+Lgr5+EpCAM+ cells was quantified using flow cytometry in HT-29 cells as described in (J). Knockdown of β-catenin or Twist1 reduced the USP4-induced increase in the CD44+Lgr5+EpCAM+ cell population. Means ± SD, n = 3. *p < 0.05, **p < 0.01. (L) Tumorsphere formation was quantified in HT-29 cells. Knockdown of either β-catenin or Twist1 reduced the tumorsphere count elevated by USP4. Mean ± SD, n = 3. *p < 0.05. (M) MTT assay evaluated the IC50 values of SW620 cells treated with oxaliplatin for 48 h. USP4 knockdown reduced oxaliplatin’s IC50. Mean ± SD, n = 3. (N) Flow cytometry with Annexin V and PI staining assessed apoptosis in SW620 cells treated with 10 µM oxaliplatin for 72 h. USP4 knockdown increased the apoptosis rate. Mean ± SD, n = 3. *p < 0.05 and ***p < 0.001