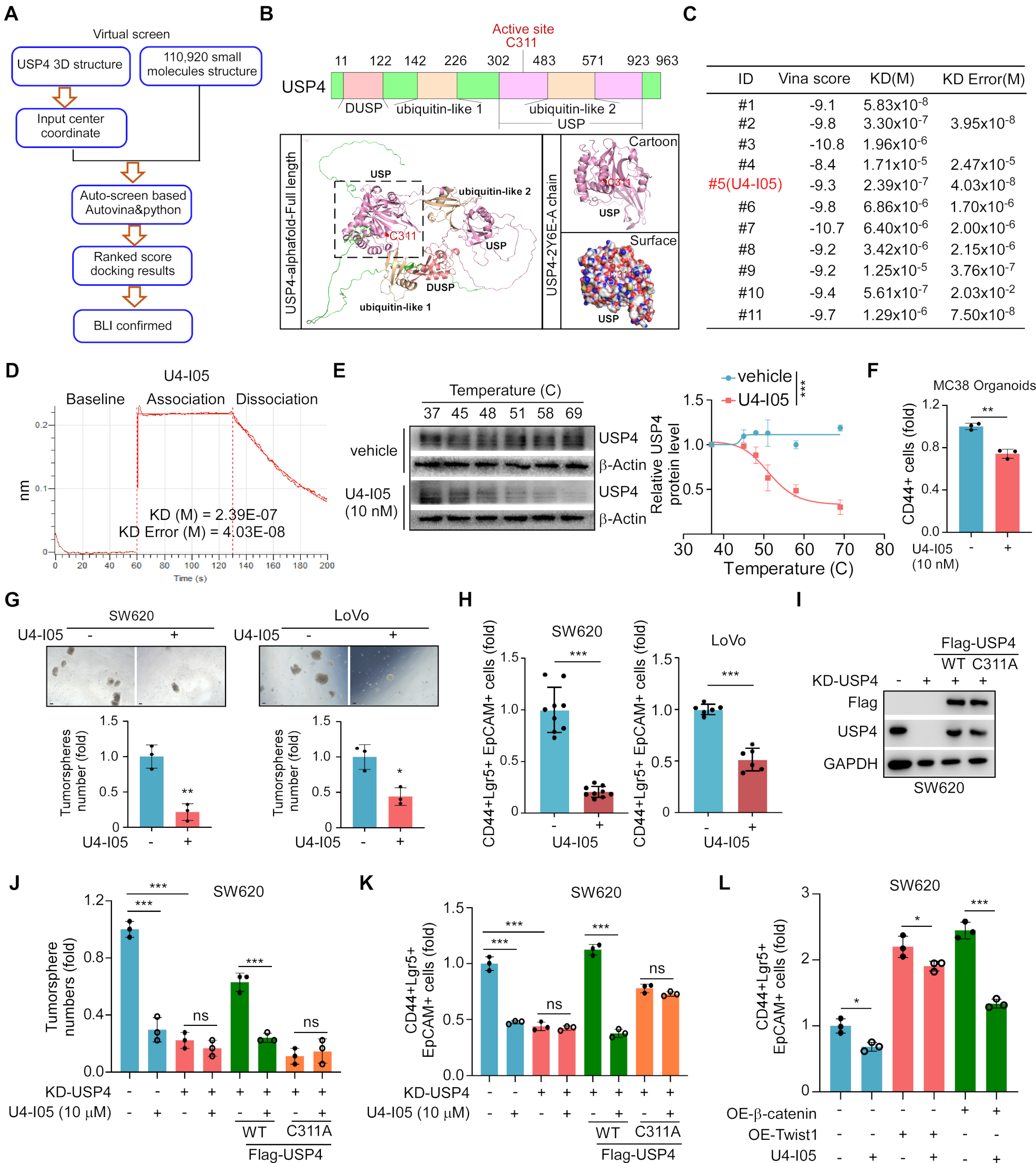
Fig. 3

A small molecule inhibitor targeting USP4 and inhibiting stemness was identified. (A) Schematic representation of the virtual screening workflow used to identify potential natural small molecules targeting USP4. (B) The 2D and 3D structures of USP4. The predicted 3D structure of USP4 (left) was generated using the AlphaFold program. The crystal structure of USP4 (PDB: 2Y6E) is depicted as a cartoon (top-right) and surface model (bottom-right), with the cysteine at position 311 highlighted in red. (C) The recombinant 296–490 amino acid (AA) domain of USP4, fused with a His tag, was expressed in E. coli and used to analyze binding kinetics with 11 molecules. The affinity of these interactions is shown as the KD (dissociation constant) and KD error. (D) The binding curve of the 296–490 AA domain of USP4 with U4-I05. The measured KD was 2.39 × 10⁻⁷ M, with a KD error of 4.03 × 10⁻⁸ M. (E) SW620 cells were treated with U4-I05 (10 nM) for 72 h, followed by a cellular thermal shift assay. U4-I05 treatment reduced the thermal stability of USP4. The fitted curves showing relative protein levels across temperatures were based on duplicate measurements. ***p < 0.001. (F) Organoids derived from MC38 xenografts were treated with U4-I05 (10 nM) for 72 h, followed by flow cytometry analysis for CD44. U4-I05 treatment significantly reduced the CD44+ cell population. Data are presented as mean ± SD (n = 3). **p < 0.01. (G) Tumorsphere formation assays were conducted in LoVo and SW620 cells, with or without U4-I05 (10 µM) for 7 days. The number of tumorspheres significantly decreased upon U4-I05 treatment. Data are presented as mean ± SD (n = 3). *p < 0.05, **p < 0.01. Scale bars: 100 μm. (H) Flow cytometry analysis was performed on cells treated with or without U4-I05 (10 µM) for 24 h. U4-I05 treatment significantly reduced the population of CD44+Lgr5+EpCAM+ cells. Data are presented as mean ± SD (n = 3). ***p < 0.001. (I) SW620 cells with USP4 knockdown were transfected to overexpress either wild-type USP4 or the USP4C311A mutant, confirmed by western blot analysis. (J-K) Tumorsphere formation assays (J) and flow cytometry analyses (K) were conducted on cells established in panel (I). U4-I05 treatment (10 µM for 24 h) suppressed stemness features in cells expressing USP4. Data are presented as mean ± SD (n = 3). ***p < 0.001; ns, no significance. (L) Flow cytometry analysis was conducted on SW620 cells overexpressing β-catenin or Twist1, with or without U4-I05 treatment (10 µM for 24 h). Overexpression of β-catenin or Twist1 reversed the reduction of CD44+Lgr5+EpCAM+ cell populations induced by U4-I05. Data are presented as mean ± SD (n = 3). *p < 0.05, ***p < 0.001; ns, no significance