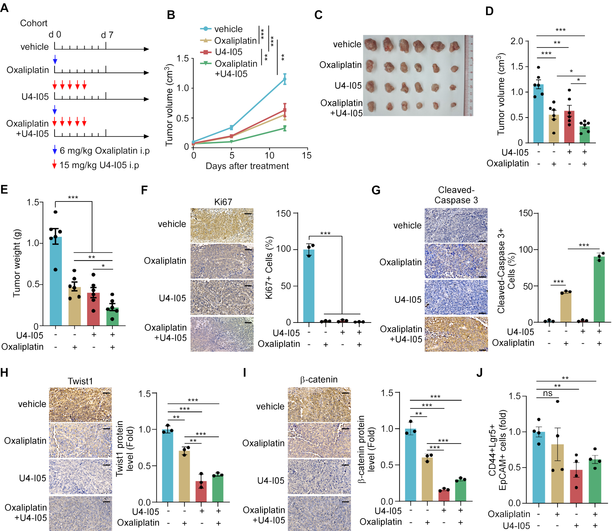
Fig. 6

U4-I05 exhibits anti-tumor effect and safetyin vivo. (A) Treatment schedule for the xenograft mouse model (n = 6 per cohort). (B) Tumor growth curve of xenografts under the indicated treatments. U4-I05 significantly enhanced the tumor-inhibitory effect of oxaliplatin. **p < 0.01; ***p < 0.001. (C) Representative images of tumors harvested from xenograft mice. (D-E) Tumor volume and weight were measured and recorded. Data are presented as mean ± SEM. *p < 0.05; **p < 0.01; ***p < 0.001. (F-I) Immunohistochemical (IHC) analysis of Ki67 (F), Cleaved-Caspase 3 (G), Twist1 (H), and β-catenin (I) protein levels in mouse tumors. Ki67 expression was inhibited in all treatment groups. U4-I05 treatment increased Cleaved-Caspase 3 levels when combined with oxaliplatin. Twist1 and β-catenin expressions were reduced by U4-I05 treatment. Quantitative data from three replicates are shown as mean ± SD. *p < 0.05; **p < 0.01; ***p < 0.001. Scale bars: 50 μm. (J) Single cells derived from xenografts were analyzed by flow cytometry to count CD44+Lgr5+EpCAM+ cell populations. U4-I05 treatment significantly reduced the proportion of these cells. Data are presented as mean ± SD (n = 4). **p < 0.01; ns, not significant