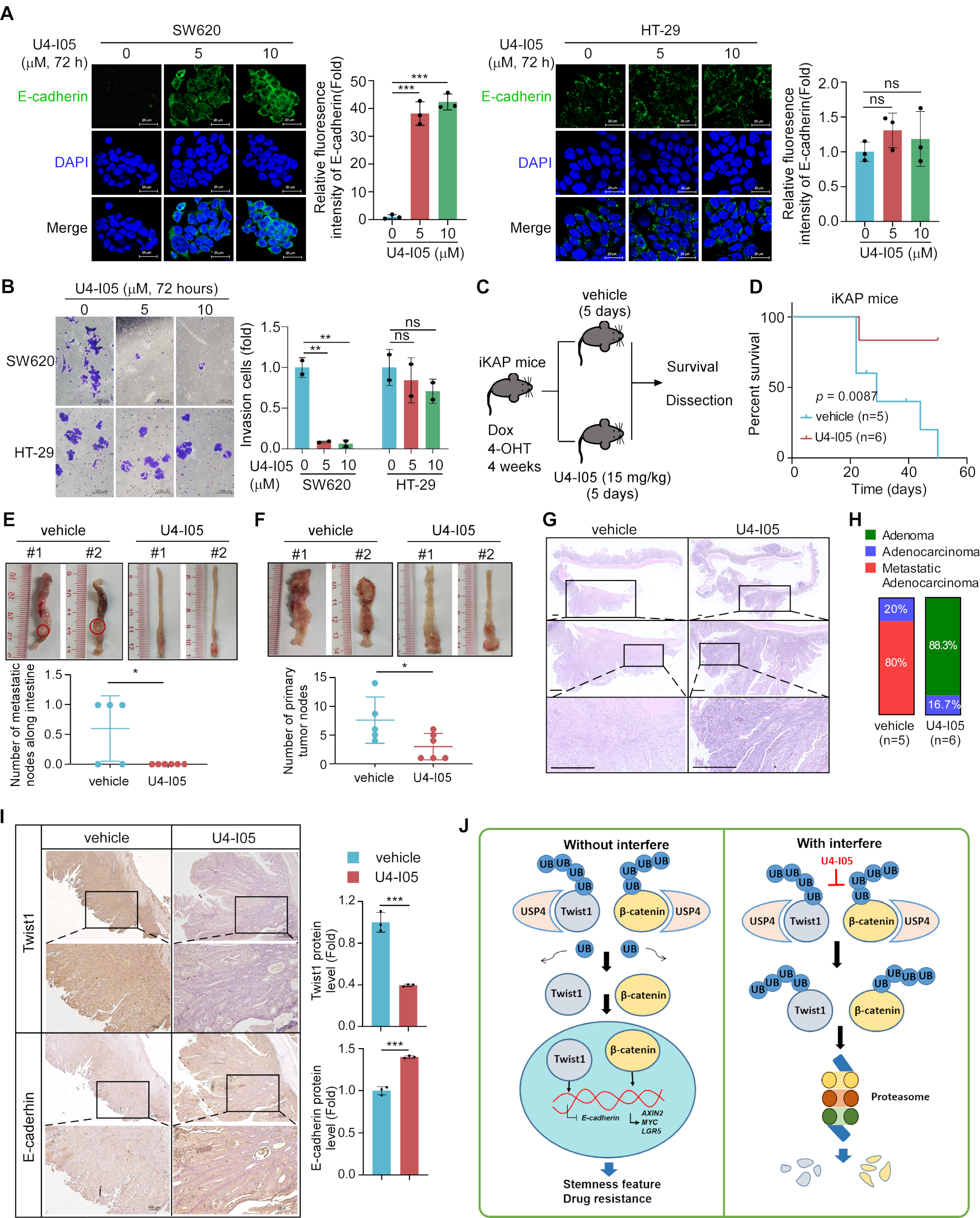
Fig. 7

U4-I05 inhibits EMT, invasion, and metastasis in CRC. (A) SW620 and HT-29 cells were treated with U4-I05, and E-cadherin expression was analyzed by immunofluorescence. U4-I05 treatment increased E-cadherin expression in SW620 cells but not in HT-29 cells. Data are presented as mean ± SD (n = 4). ***p < 0.001; ns, not significant. (B) The invasiveness of SW620 and HT-29 cells treated with U4-I05 (5 µM or 10 µM) for 72 h was assessed using transwell assays. U4-I05 reduced cell invasion in SW620 cells but not in HT-29 cells. Data are presented as mean ± SD (n = 2). **p < 0.01; ns, not significant. (C) The iKAP model was induced in mice over 4 weeks. Mice were then randomized into two groups (n = 5–6 per group) and treated with vehicle or U4-I05 (15 mg/kg) for 5 days via intraperitoneal injection. (D) Kaplan-Meier survival curves of iKAP mice. The Mantel-Cox test indicated that mice treated with U4-I05 had significantly improved survival outcomes. (E-F) Representative images of intestinal tissues from iKAP mice. Mice were categorized as having metastasis (labeled as: 1) or being metastasis-free (labeled as: 0), and metastasis data were plotted (E). The total number of primary tumors was calculated (F). U4-I05 treatment reduced tumor metastasis and tumor volume in iKAP mice. Data are presented as mean ± SD (n = 5 or 6). *p < 0.05. (G-I) Tumor tissues from panel (F) were processed for hematoxylin and eosin (HE) staining (G) and immunohistochemistry (I). The distribution of histological categories based on HE staining was shown (H). U4-I05 treatment inhibited tumor progression in iKAP mice. (J) A proposed model illustrating the USP4-Twist1/β-catenin axis and the inhibitory action of the small molecule U4-I05 in colorectal cancer (CRC)